2021年国际艺术本硕直通车
项目简介
2010年,上海交大立项成立“上海交通大 学留学桥”,立足服务社会,专门为计划 出国留学的中国学生打造留学预备课程, 课程对接英国、美国、澳大利亚等多个国家的大学。学校不断拓展与海外大学的深入合作,开设过多所知名大学的直通班。迄今为止,交大留学桥 已经向世界TOP 100的名校输送了数千名中国学生。
国际艺术设计课程由上海交通大学终身教育学院国际教育结合世界名校艺术设计类大学课程体系与招生要求开发而成,对接经 教育部认证的国际名校,旨在为学生创建真实、原汁原味的西方大学与艺术设计教育环境,帮助学生迅速 掌握艺术类相关专业课程的学习方法。培养学生在生活中从艺术的角度,用设计思维去发现问题—解决问 题—完善结果,最终每位学生均可以独立完成一套完整的作品集。在探索与实践的过程中,实现学生思维 开发、艺术鉴赏、软件操作、创意手绘等诸多能力的锻炼和开发。同时提前适应国外学习与生活、缩短留 学适应期,从而实现国内外顺利过渡。学生通过一年或一年半的艺术设计专业课程、语言类课程和其它辅修课程,具备国外专业学习的思维能力、创作能力和语言能力,并能顺利进入适合自己的 知名艺术设计类大学。
为何选择交大
百年学府
上海交通大学体制内公办
名师队伍
集结校内外优质名师
经验丰富
多年预备课程办学经验
互动教学
互动式小班教学
专业指导
直通海外名校
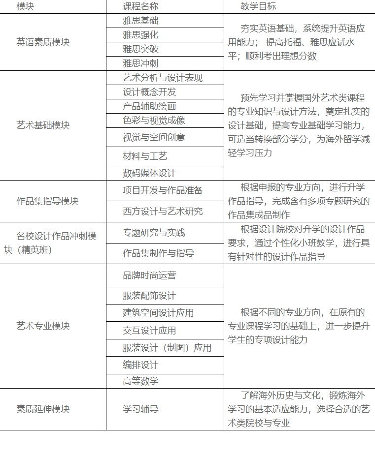
艺术预备课程
春季班:国际预备班项目为单元式课程, 2月或3月到次年5月共三学期。
秋季班:国际预备班项目为单元式课程,7月到次年5月共两学期。

学制与费用

注意事项
1. 未达到文化课免试要求的必须参加我校组织的文化课入学测试。
2. 所有学生还必须参加学院组织的心理测试。
3. 以上费用为不同班级的1学年制或1.5学年制的学费,包含课程费、书本资料费和5所大学的升学服务费用,不包含报名考试费500元(不退)、住宿费以及第三方的收取的费用。
报名流程
报名材料
- 身份证原件及正反面复印件(1份)
- 高中成绩单
- 高中毕业证
入学流程
报名考务费:500元(报名后不退款)
填写入学申请表 > 参加入学考试并提交语言或成绩证明(有的话)> 收到录取通知书后按规定时间缴费> 预订住宿> 报到注册
报名汇款账户
账户名称:上海交通大学
银行账号:439059226890
开户银行:中国银行上海市上海交通大学支行
备注:汇款时请在备注栏注明学生姓名、报读课程信息
- 全国免费报名咨询热线: 400-668-1666
-
老师一对一在线报名咨询:
田老师 18678877571(微信)
王老师 18653180880(微信)
孟老师 18678877675(微信) - 更多留学相关信息,欢迎填写下方咨询报名表,老师会第一时间与您取得联系,帮您解答相关疑问,直面大学招生官:
免费报名
关注招生问答
海量留学资讯
快速找学校
版权所有 山东前程国际教育咨询有限公司